전일보다 5.1% 오른 111,500원에 거래

[이넷뉴스] 아모레퍼시픽 주가가 5% 이상 급등했다.
한국거래소에 따르면 8일 오후 3시 21분 기준 아모레퍼시픽 주가는 전일보다 5.1% 오른 111,500원에 거래되고 있다.
1일 거래량은 72만 주, 1일 거래대금은 802억 원이다.
이날 아모레퍼시픽은 식이 제한(Dietary Restriction)을 통한 장수(長壽) 기전과 그 핵심 성분을 밝혀냈다고 밝혔다.
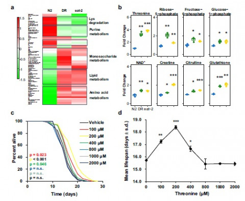
아모레퍼시픽 R&I센터 김주원 박사와 성균관대학교 기초의학대학원 류동렬 교수 연구팀은 바이오 빅데이터와 분자생물학 연구 기술을 적용해 필수 아미노산 트레오닌(Threonine)의 건강 수명 증진 효능과 그 기전을 규명했다. 관련 연구 결과는 11월 2일 국제 저명 학술지인 ‘네이처 커뮤니케이션스(Nature Communications)’에 게재됐다.
아모레퍼시픽 R&I센터 김주원 박사와 성균관대 기초의학대학원 류동렬 교수 연구팀은 식이 제한으로 특이하게 증가하는 대사 물질을 조사한 결과, 체내에서 합성할 수 없는 필수 아미노산 트레오닌(Threonine)이 노화 속도를 크게 늦추고 장수를 촉진할 수 있다는 사실을 알아냈다.
연구팀은 인간과 65% 정도의 게놈(Genome) 유사성을 공유하는 ‘예쁜 꼬마선충(C. elegans)’에게 트레오닌을 투여했다. 그 결과 트레오닌을 먹은 실험군은 대조군보다 15~18% 더 오래 생존한다는 사실을 밝혀냈다. 또 실험군은 행동이 더 민첩하고, 항산화 효소를 훨씬 더 많이 갖고 있으며, 중성 지질 축적도 감소했다.
연구 책임자인 아모레퍼시픽 김주원 박사는 이번 연구에 대해 “노화와 관련된 대사 물질을 제대로 이해하고 활용하면 건강 수명을 증가시키고, 신진대사를 효율적으로 바꿀 수 있을 것이다. 이를 위해서는 더 많은 연구가 필요한 상황”이라고 전했다.

[이넷뉴스=이효민 기자] hyomin7@enetnews.co.kr
- [친환경 특징주] 아모레퍼시픽 주가 상승···환경 소셜벤처 육성 성료
- 아모레퍼시픽, 화장품 브랜드평판 1위···LG생활건강·현대바이오 상위권
- 아모레퍼시픽 아모레 뷰티 파크, '100% 재생에너지'로 제품 생산한다
- 아모레퍼시픽, 화장품 브랜드평판 1위···LG생활건강·현대바이오 뒤쫓아
- [특징주] 아모레퍼시픽 주가 하락···탄소정보공개프로젝트 A 등급 획득
- 아모레퍼시픽, 화장품 브랜드평판 1위···현대바이오·LG생활건강 뒤이어
- [특징주] 아모레퍼시픽 주가 하락···아모레퍼시픽그룹, 협력사 대금 조기 지급
- 아모레퍼시픽, 화장품 브랜드평판 1위···현대바이오·LG생활건강 뒤이어
- 아모레퍼시픽, 화장품 브랜드평판 1위···현대바이오·LG생활건강 뒤이어
- 아모레퍼시픽 메디안∙젠티스트, 그린프로폴리스향∙젠티스트솔티 치약 선봬
- 아모레퍼시픽, 화장품 3월 브랜드평판 1위···LG생활건강·현대바이오 뒤이어
- [특징주] 아모레퍼시픽 주가 상승···아이오페, 글루타 비타민C 토닝 앰플 출시
- 아모레퍼시픽, 커머스몰 연다∙∙∙카운셀러 온라인 판매 가능해져
기사제휴 및 보도자료 발송 ▶ news@enetnews.co.kr

